{{ v.name }}
{{ v.cls }}类
{{ v.price }} ¥{{ v.price }}
根据现行《商标法》第四十九条第二款,注册商标成为其核定使用的商品的通用名称或者没有正当理由连续三年不使用的,任何单位或者个人可以向商标局申请撤销该注册商标。
本条款旨在释放连续三年未在市场进行实际使用的商标,为其他商标权利人在商标标样上提供更多的可选空间。但不乏有怀揣恶意之人,使用连续三年不使用撤销制度撤销商标权利人合法权利。没有留存使用证据意识的商标权利人很有可能被他人钻了空子,白白失去已经注册商标。
加之,近期公布的《商标法修订草案(征求意见稿)》中已透露出风向,其中第六十一条【说明商标使用情况】表明:商标注册人应当自商标核准注册之日起每满五年之后的十二个月内,向国务院知识产权行政部门说明该商标在核定商品上的使用情况或者不使用的正当理由。
修订草案中虽未明确指出以何种模式(仅提供使用声明或是同时提供实际使用证据)进行,但最稳妥的方式始终是规范使用商标,并留存相关实际使用证据。
即使未被提起撤三程序,商标权利人也大概率将要面对官方进行商标使用情况的说明。本文旨在通过案例提示,浅析提供使用证据的几点注意事项。
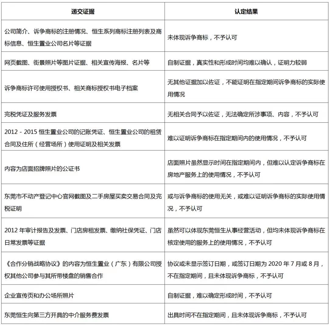
案例一:恒生控股集团有限公司、国家知识产权局商标行政管理(商标)再审审查与审判监督行政裁定书(2020)最高法行申12514号
(一)案件概述

(二)法院认定结果
上述证据不能证明诉争商标的使用情况,驳回恒生控股集团有限公司的再审申请。
案例二:雅富顿化学公司、国家知识产权局商标行政管理(商标)再审审查与审判监督行政裁定书(2020)最高法行申7976号
(一)案件概述

(二)法院认定结果
上述证据不能证明诉争商标的使用情况,驳回雅富顿化学公司的再审申请。
案例三:倪某某、国家知识产权局商标行政管理(商标)再审审查与审判监督行政裁定书(2020)最高法行申13980号
(一)案件概述

(二)法院认定结果
上述证据不能证明诉争商标的使用情况,驳回倪某某的再审申请。
典型意义
由上述案件不难看出,“商标的使用”是指将商标用于商品、商品包装或者容器以及商品交易文书上,或者将商标用于广告宣传、展览以及其他商业活动中,用于识别商品来源的行为。
《商标法》第四十九条第二款的立法目的在于激活商标资源、清理闲置商标、督促商标权人履行连续使用义务,并非惩罚商标权人。因此,在商业活动中,公开、合法、真实的使用商标标志,表明商品或服务的来源,使相关公众能够区分提供商品或服务的不同市场主体的方式,均为商标的使用方式。其中,“使用”包括商标权人的自行使用和许可他人使用。
在提供使用证据时应以同时体现商标主体(即商标使用人)、商标指定使用的商品/服务、清晰且完整的商标标样以及使用日期(需区别于搜集证据的时间)的优先,最好为连续时间内的多次使用,如2020年至2023年间的合同及与之对应的发票、提货单、银行进账单、进出口凭据等。除此之外,还可提供产品实物照片、国家机关或社会团体依职权制作的公文、广告宣传的合同及对应发票、产品荣誉、媒体报道、权威部门的统计资料等。
商标使用应当具有真实性和指向性,即商标使用是商标权人控制下的使用,该使用行为能够表达出该商标与特定商品或服务的关联性,能够使相关公众意识到该商标指向了特定的商品或服务。对于仅以或主要以维持注册效力为目的的零星的、个别的象征性使用商标的行为,不应视为在商标法意义上的使用。
同时,若仅提供商标注册信息、商标专用权声明,或仅作为赠品使用,或未进入公开商业领域使用的相关证据,无法视为商标法意义上的使用。
需要补充说明的是,需着重注意留存商标最早使用的相关证据,极有可能在商标维权争议中发挥巨大的作用。