{{ v.name }}
{{ v.cls }}类
{{ v.price }} ¥{{ v.price }}
实务中,时不时碰到这样一种情况,商标由于存在近似商标被驳回,而近似商标的权利人已经被吊销营业执照或者已经注销了,申请人就疑惑了,一个不经营的商标还能被引证。
商标主体消亡,并不意味着其注册的商标当然无效,先看两个案例。


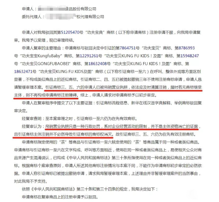
从这两个驳回复审决定书中可以看到,
商标主体注销:商标作为知识产权,属于企业的无形资产,并不能因其注册人的注销而消灭,该项权利仍可通过转让的方式得以存续。
商标主体被吊销:吊销营业执照只是一种行政处罚,系对企业经营活动的限制,并不是主体资格消亡的证据,且引证商标主体注销并不必然导致引证商标的商标权消灭。
可以这样理解,商标属于企业的无形资产,是和有形资产一样,可以处置。主体注销或者被吊销,只是不能再经营下去了,但是有形资产和无形资产还在,需要变卖或者转让。
只要商标权还在有效期内,就可以通过转让的方式处理,但很多情况是公司注销后才发现商标还没转让出来。
以上是行政程序的结论,到了诉讼程序中,有稍许变化。
商标主体注销,无法经营,其商标产品无法在市场上流通,相关公众自然也就不会将近似商标产品和申请商标产品相混淆,通常情况下,不构成申请商标注册的权利障碍。
商标主体被吊销,吊销是一种行政处罚措施。吊销之后,经营资格收到一定的限制,需要依法进行注销,这个过程中,仍然为有效存在的法律主体,不能据此否定商标的效力状态,因此,近似商标主体被吊销,近似商标仍然为有效商标,仍然构成申请商标注册的权利障碍。