{{ v.name }}
{{ v.cls }}类
{{ v.price }} ¥{{ v.price }}
在“正向混淆”侵权之诉中,遵循比例原则,即商标的知名度、显著性越强,其获得的保护应越强;知名度、显著性越弱,其获得的保护应越弱。
一、引言
商标“反向混淆”并不是传统商标法律制度中的概念,它是由上世纪70年代美国法院通过若干相关案例提炼而来,是指“在后商标使用人对商标的使用已使之具有较高的知名度,以至于消费者会误认为在前的商标使用人的商品来源于在后商标使用人或认为二者之间存在某种赞助或认可的联系。”
2013年第三次《中华人民共和国商标法》修订时虽然加强了对商标侵权行为的处罚力度,但是并未对商标“反向混淆”的相关问题作出具体规定。在司法实践中,由于案件纷繁复杂,法院在处理商标侵权诉讼时不可避免地触及到了利用传统商标混淆理论所不能解决的问题。关于商标“反向混淆”问题,目前学术界仍有很多争论,一些学者试图在国内构建“反向混淆”制度,但是仍然没有形成统一的判定标准。
此类案件的出现在司法界引起了一些思考,“反向混淆”能否作为认定商标侵权的一种依据?现行的商标混淆能否向“反向混淆”扩张?“反向混淆”的考量因素能否与传统的“正向混淆”一致?这一系列的疑问为我们提出了新的研究课题。本文将从判断“混淆”时考量因素之一的“侵权人的主观故意”出发,根据实际案例进行分析侵权人的主观故意对商标“反向混淆”案件的影响。
二、侵权人主观故意对反向混淆案件的影响
1、主观故意的判定
司法实践中对于侵害知识产权主观上明知内容的认定一直存在着两种不同的观点或者做法。
第一种观点认为,明知的内容是指侵权人知道他人知识产权的存在,即权利人享有著作权、商标权、专利权等。侵权人只要知道或应当知道他人享有知识产权,仍然积极实施或者放任侵权行为的发生,侵权人即具有主观故意。很多适用惩罚性赔偿的案件中,法院在认定侵权人主观故意时大多存在如下表述“被告明知原告持有该注册商标,仍然实施侵权行为,具有主观故意”。
第二种观点则认为,明知的内容是指行为人知道其实施的行为构成侵权。该观点认为,认定侵权人主观故意,不仅需要证明侵权人知道他人知识产权的存在,还应证明侵权人明知其实施的行为构成侵权,即明知其实施的行为具有不法性。
个人赞同第二种观点。首先,过错的本质在于对行为不法性的认知。无论故意还是过失,都要求行为人知道或者应当知道自己的行为会发生侵害他人权益的结果,也就是说,行为人之所以要承担侵权责任,关键在于其主观上是否知道或者应当知道其所实施的行为具有不法性。唯有如此,对行为人施加民事责任才具有正当性。其次,知道权利的存在与相关行为是否会产生侵害知识产权的后果并不存在必然的联系。知识产权权利边界的不明晰和侵权判断的不确定性都决定了行为人明知他人享有知识产权与其是否明知相关行为是否属于侵害知识产权并不存在必然的联系。例如,侵权人对于权利人享有的商标权确实是明知的,但其为了避免侵权,特意使用了与该商标不同的标志,但最终仍被法院认定属于近似商标,定性为商标侵权行为。此种情况下,如果没有其他证据佐证,仅凭该事实认定侵权人主观上存在侵权的故意,难免有些牵强。
2、侵权人主观故意对商标“正向混淆”及“反向混淆”的影响
通常情况下,商标“正向混淆”的表现形式为:在后使用人搭便车,不当利用在先商标的商誉,消费者将在后商品或服务与在先商标相联系。而“反向混淆”则相反,是指在后的商标使用人明知在先商标的存在而占用其商标,使消费者误以为在先商标权人提供的商品或服务与在后的商标相联系。
“反向混淆”与“正向混淆”是“特殊”与“一般”的关系,“反向混淆”虽然是一种特殊的新型的侵权形态,但是我国对于“反向混淆”并无单独立法,因此,在认定“反向混淆”侵权时仍需要参考“正向混淆”侵权案件的处理逻辑。
2020年6月,国家知识产权局发布制定了《商标侵权判断标准》。其中第二十一条:
商标执法相关部门判断是否容易导致混淆,应当综合考量以下因素以及各因素之间的相互影响:
(一)商标的近似情况;
(二)商品或者服务的类似情况;
(三)注册商标的显著性和知名度;
(四)商品或者服务的特点及商标使用的方式;
(五)相关公众的注意和认知程度;
(六)其他相关因素。
容易导致混淆是商标侵权行为成立的必要条件,在判断是否容易导致混淆时,不再单一的看“商标标识是否相同或近似”、“商品、服务项目是否构成相同或类似”,而是从标识、指定项目、显著性、知名度、相关公众注意程度、侵权人主观故意等多个方面综合考量。从相关公众角度出发,判断是否有混淆的可能。
关于“反向混淆”的构成要件,目前我国学术界对其构成要件尚未形成统一观点。
第一种观点认为,“反向混淆”的前提是在先商标受商标法保护,其构成要件包括在后使用者的市场地位强于在先使用者、消费者就商标来源等问题产生混淆,但在后使用者的主观故意不是构成“反向混淆”的必要条件。
第二种观点认为,除需要满足混淆可能性的要件以外,还需要考虑双方是否存在相互竞争、先使用者是否弥补与后使用者之间的差距、后使用者在主观上是否存在疏忽等因素。
第三种观点认为,“反向混淆”的构成要件包括:侵权人的经营实力和商标商誉强于被侵权人的事实、二者销售的商品相同或可替代、有混淆的损害事实。相似的观点认为,“反向混淆”的构成要件仅包括在后使用者拥有更强的市场地位、消费者存在混淆的可能性。从上述不完全列举的学者观点看来,不以在后使用者的主观故意和主观过错为必要构成要件,严格遵从无过错责任原则已达成共识。
3、经典“反向混淆”案例对于侵权人主观故意的裁判观点
笔者在“知产宝”中搜索“反向混淆”经典案例,并对判决中对于被告(侵权人)主观故意情形及原告商标使用情况进行提炼,列表如下:
案例1“米家”案-(2020)浙民终264号
小米科技有限责任公司、小米通讯技术有限公司与杭州联安安防工程有限公司侵害商标权纠纷二审民事判决书

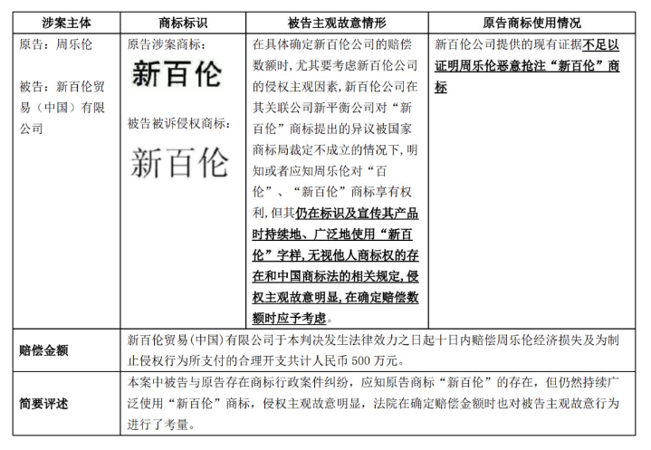
案例2“新百伦”案-(2015)粤高法民三终字第444号 (2020)浙民终264号
小米科技有限责任公司、小米通讯技术有限公司与杭州联安安防工程有限公司侵害商标权纠纷二审民事判决书

案例3“南方黑芝麻”案-(2022)浙民终1168号
浙江黑五类食品有限公司、丰城黑五类食品有限公司与南方黑芝麻集团股份有限公司侵害商标权纠纷二审民事判决书

案例4“MK”案-(2019)粤73民终5652号
汕头市澄海区建发手袋工艺厂与迈克尔高司商贸(上海)有限公司、迈克尔高司商贸(上海)有限公司广州第一分公司侵害商标权纠纷二审民事判决书

三、结语
在商标“反向混淆”案件中,一般被告的声誉和影响力都远强于原告,在实施效果上所表现出的是更像是原告搭乘了被告商誉的便车。但即便如此,并不影响被告侵权行为的成立。“反向混淆”理论强调在市场竞争中保护在先使用者的独立市场地位,不论在后使用者是因为疏忽还是过失而使用了与在先商标相同或类似的商标,若发生了诸如损害事实等客观情况并满足前述条件,则认定构成“反向混淆”侵权。在我国一些“反向混淆”侵权案例中,当事人的主观意图的重要性被夸大了,这有悖于商标侵权的“无过错责任”原则,应更加关注“反向混淆”行为本身的判定。被告在其销售的商品或者宣传过程中使用与原告相近似的商标标识,其主观意图仅仅是衡量被告侵权责任大小的一个重要因素,与判断其是否构成反向混淆无关。
“反向混淆”在商标侵权中具有特殊地位。在“正向混淆”侵权之诉中,遵循比例原则,即商标的知名度、显著性越强,其获得的保护应越强;知名度、显著性越弱,其获得的保护应越弱。在“奥普”案再审程序中,最高院明确指出“对于该权利的保护,应当与对该商标的显著性和知名度所作出的贡献相符”。
而在禁止“反向混淆”中,打破了比例原则,转而保护显著性较低、知名度较低的商标。因此笔者认为,在司法实践中,确认是否构成“反向混淆”时应慎之又慎。虽然在判断是否构成“反向混淆”侵权时,侵权人的主观故意并非必要因素,但在侵权责任的衡量上应将侵权人主观故意作为重要考量因素。在实际案件中,有些小企业怠于行使权力,或故意放纵甚至希望混淆的结果的发生,采取“养肥了再杀”的策略,利用“反向混淆”牟取高额赔偿。此时,就需要综合考量侵权人主观故意、商标权人的实际损失、为消除创牌阻碍而额外付出的宣传、经营开支等因素确定赔偿金额。避免“反向混淆”成为小公司“讹诈”大企业的有力“武器”。