2026年中华人民共和国商标法(修订草案)|修改前后对照表 淘标

阅读:965650 2026-01-04 17:48:33 来源:知产库 作者:淘标网

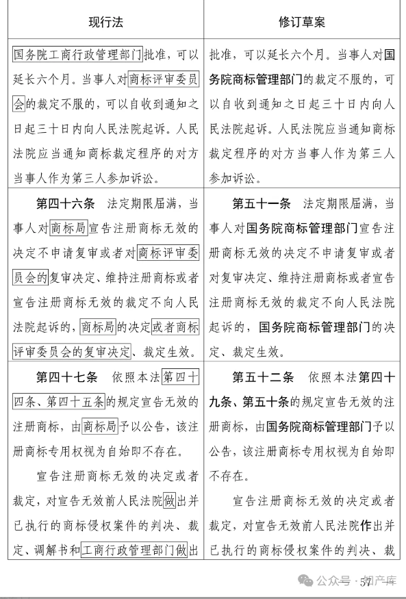
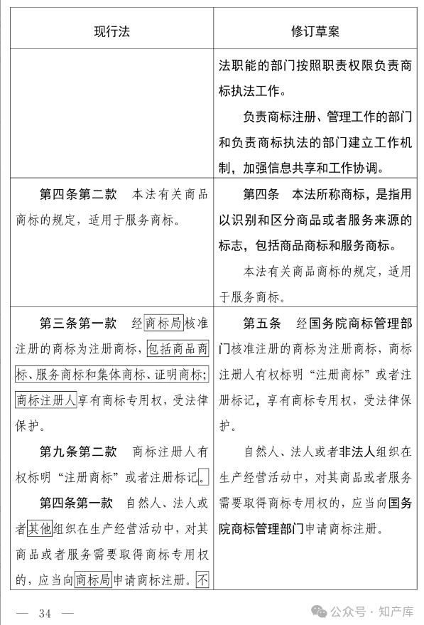
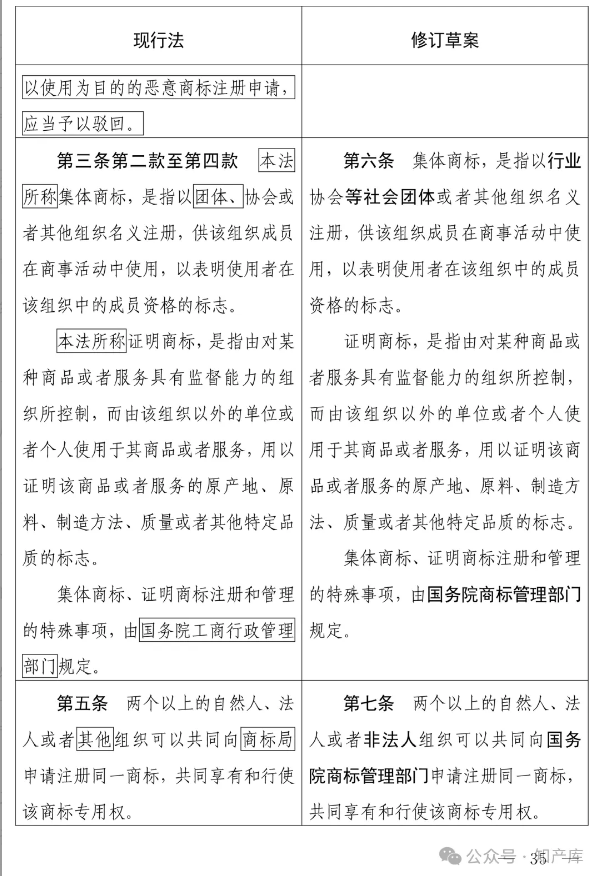
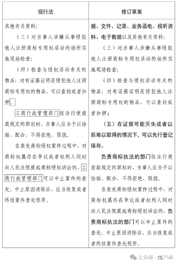
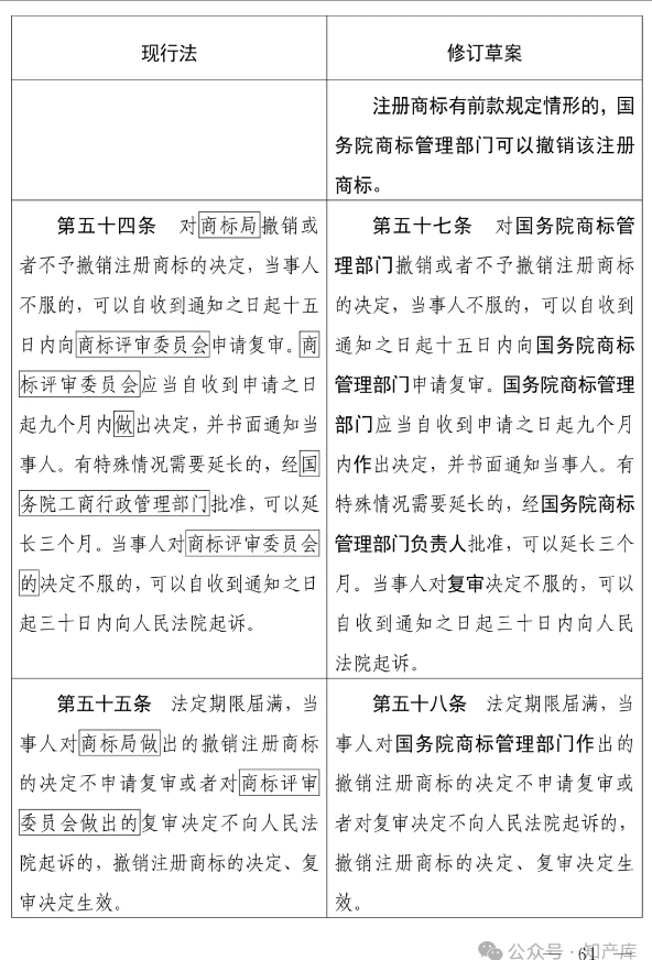
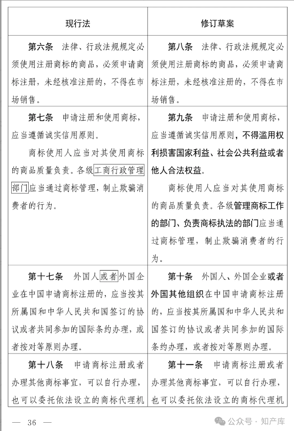
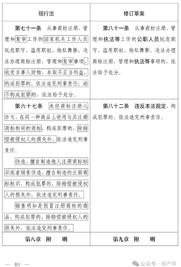
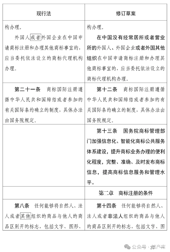
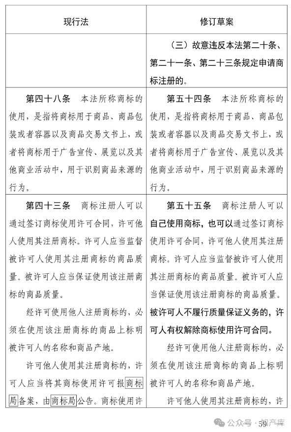
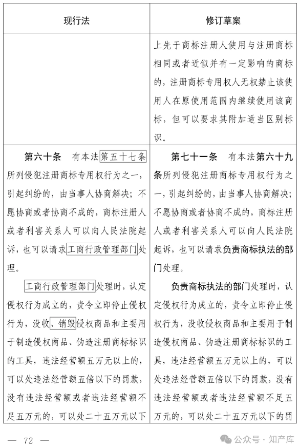
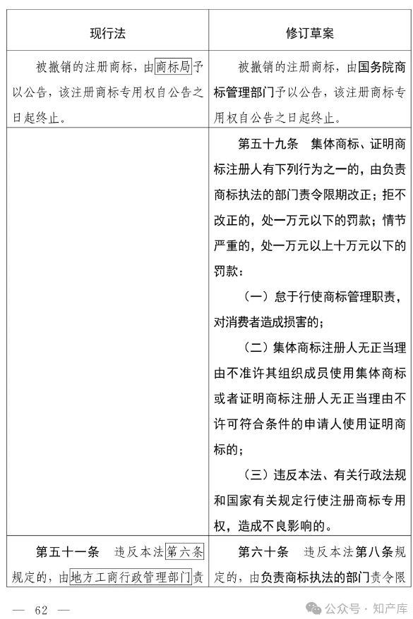
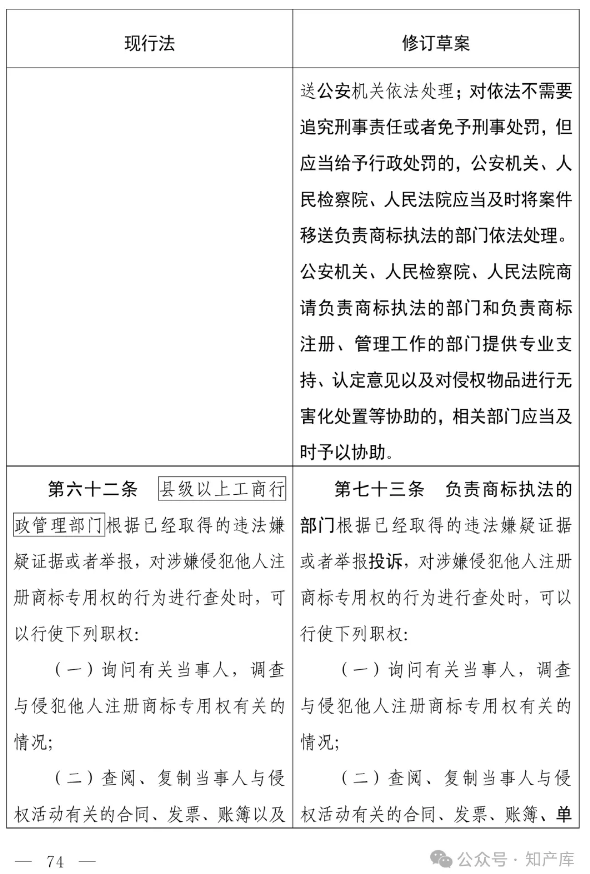
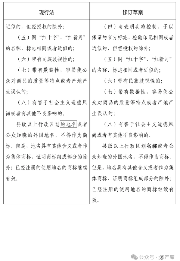
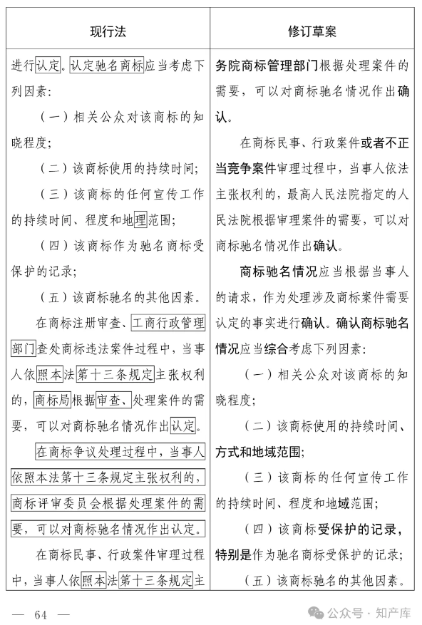
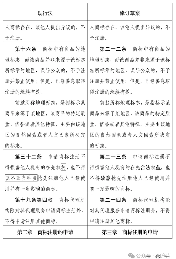
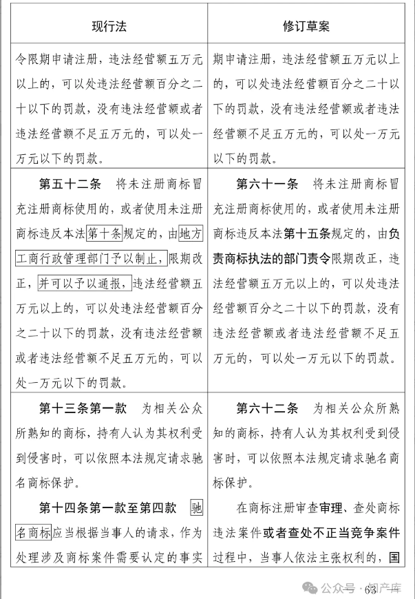
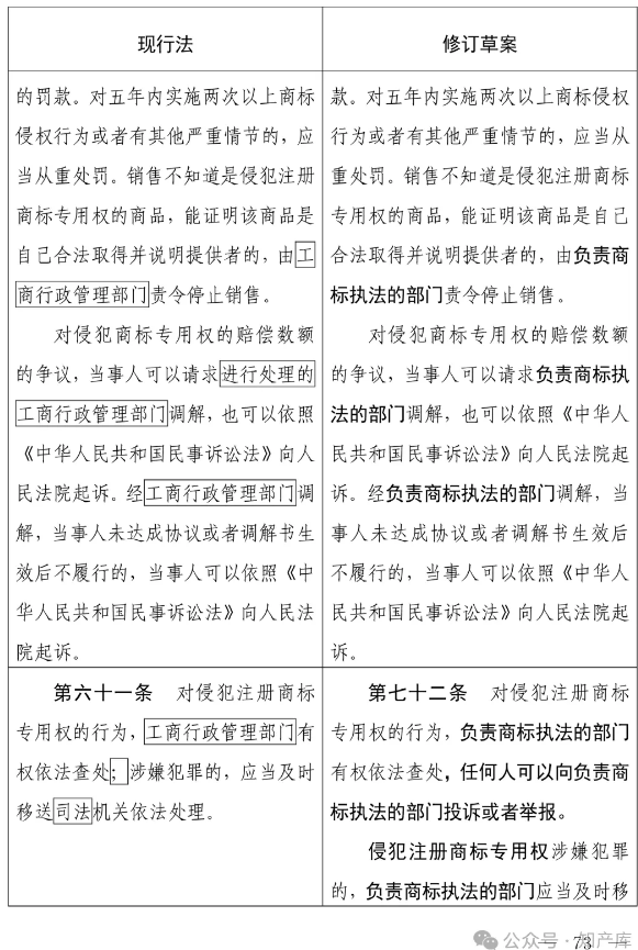
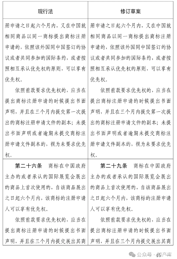
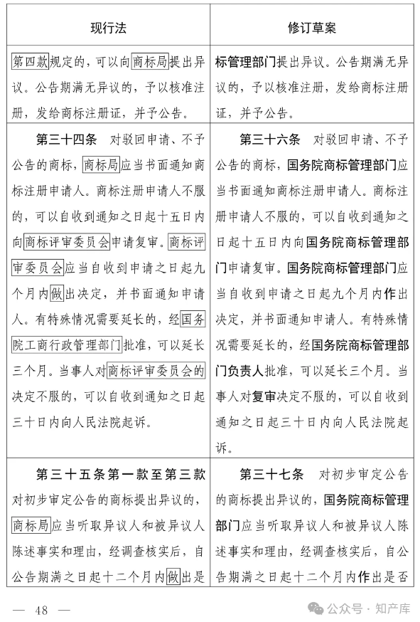
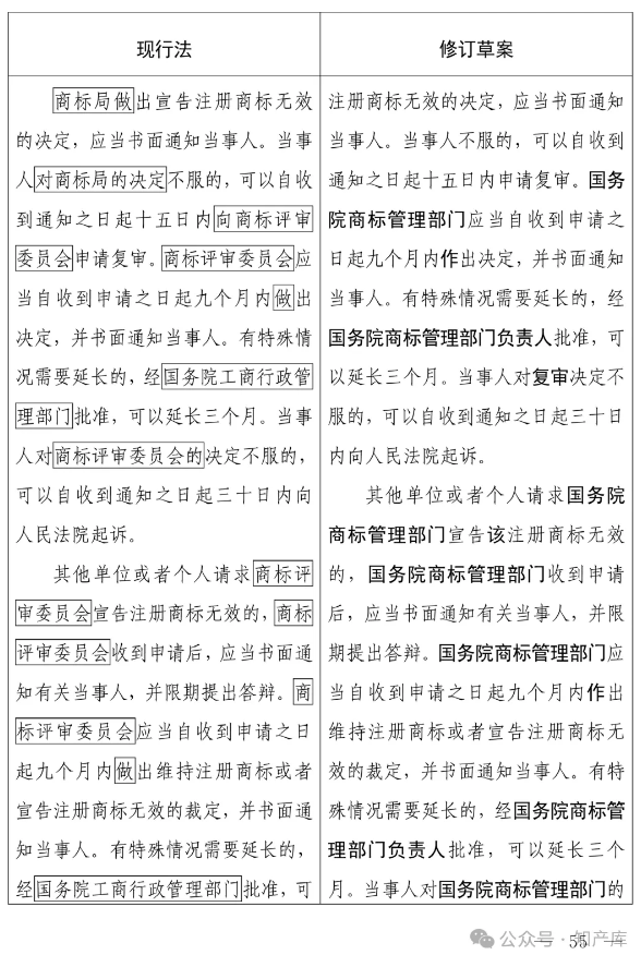
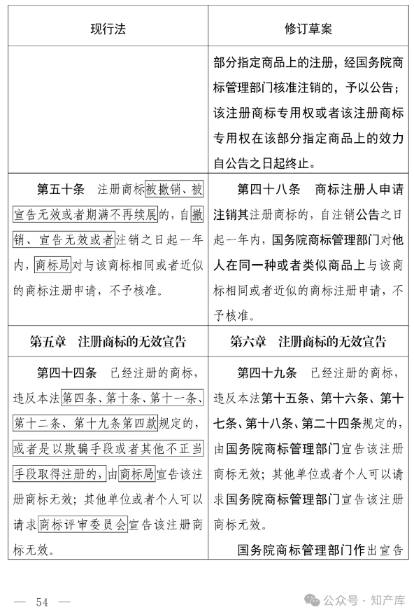
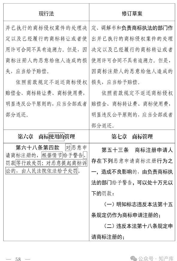
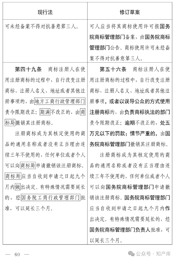
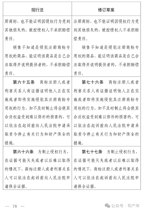
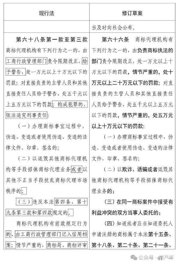
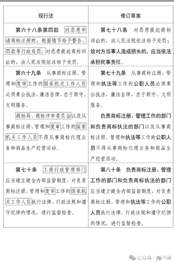
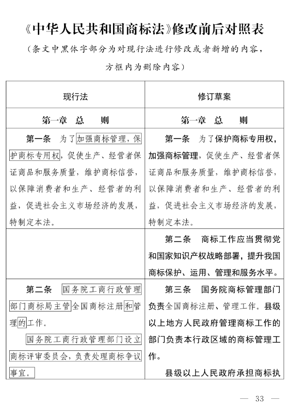
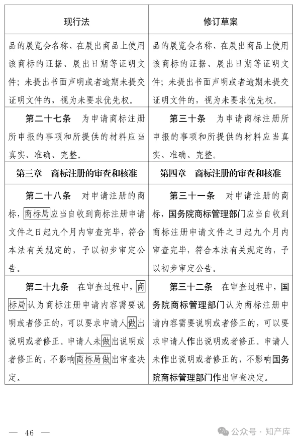
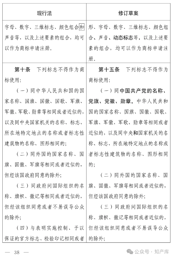
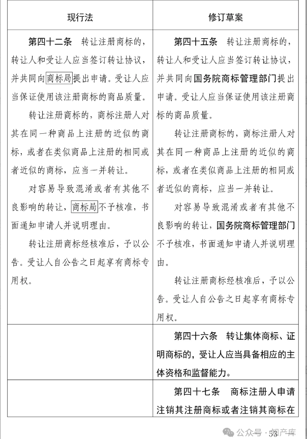
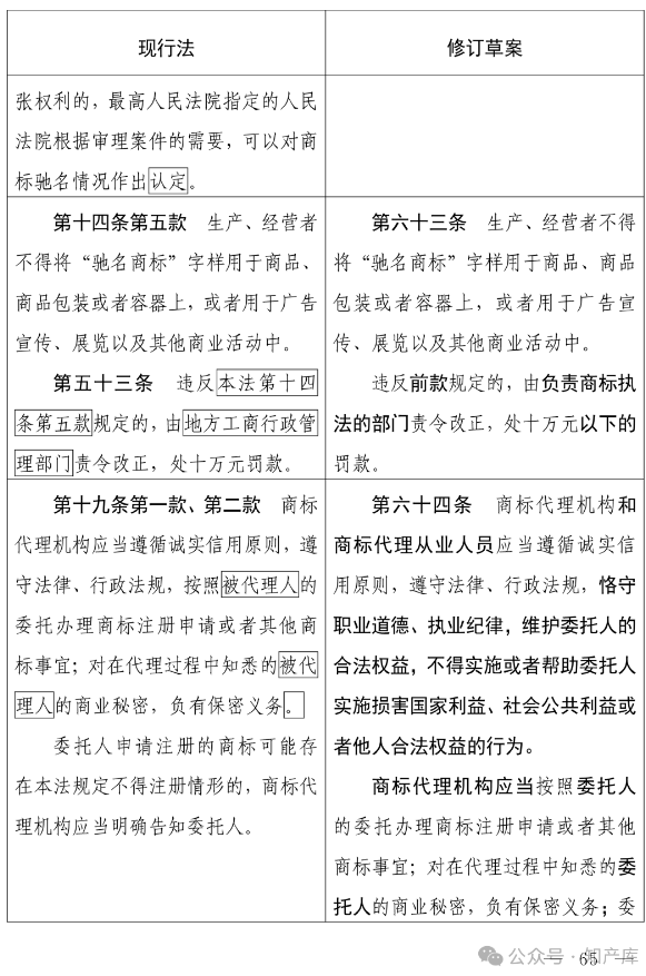
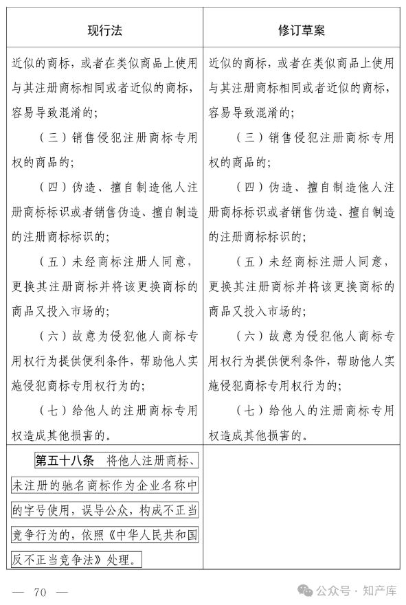
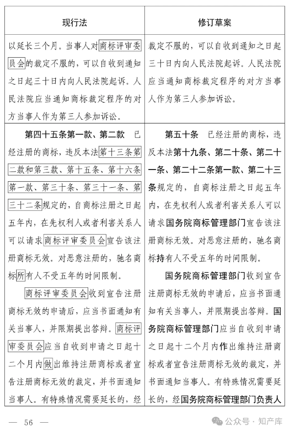
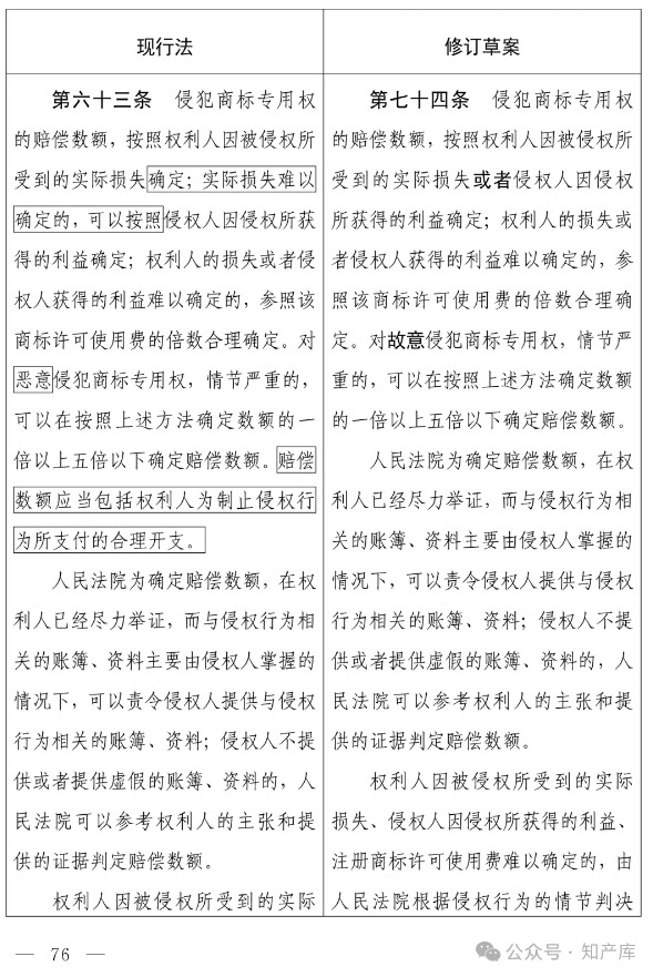
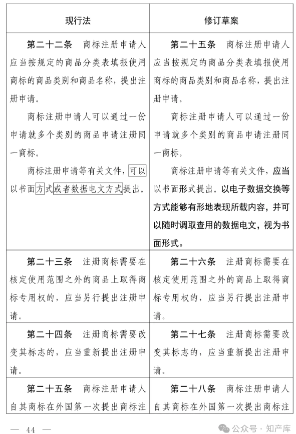
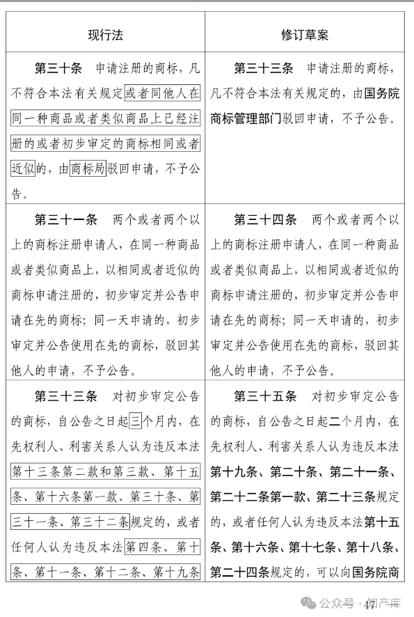
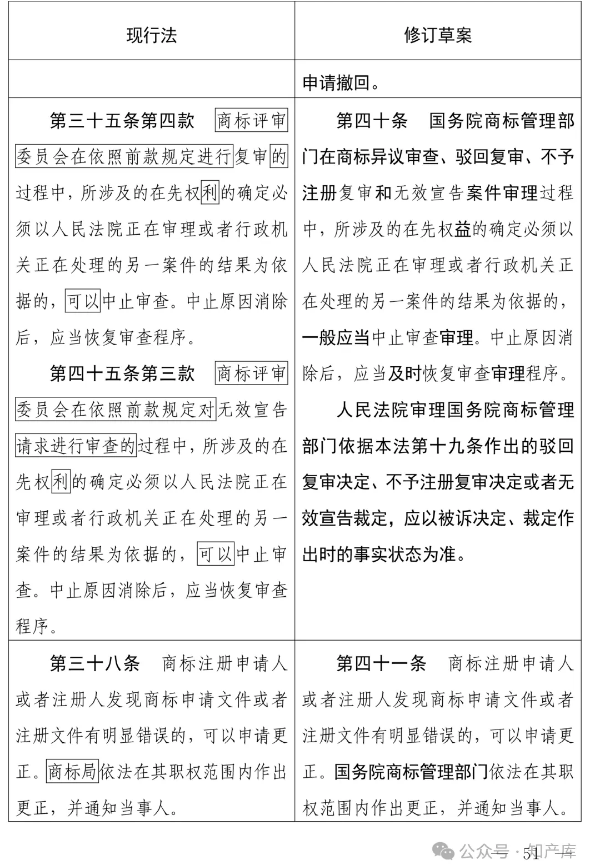
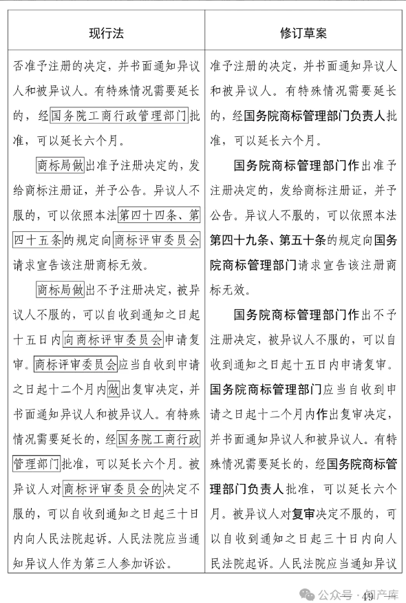
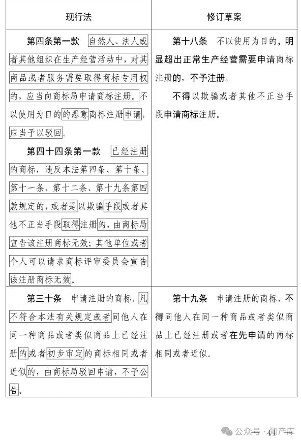
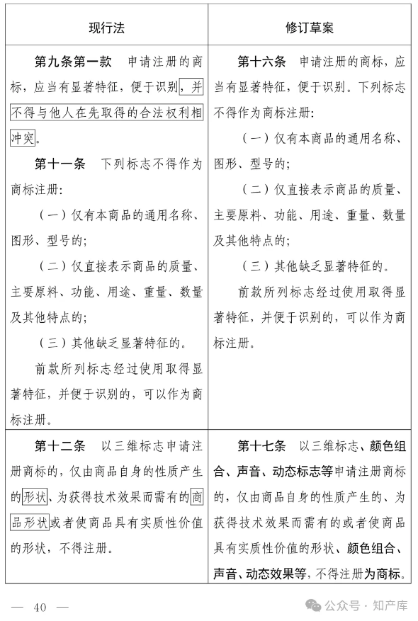
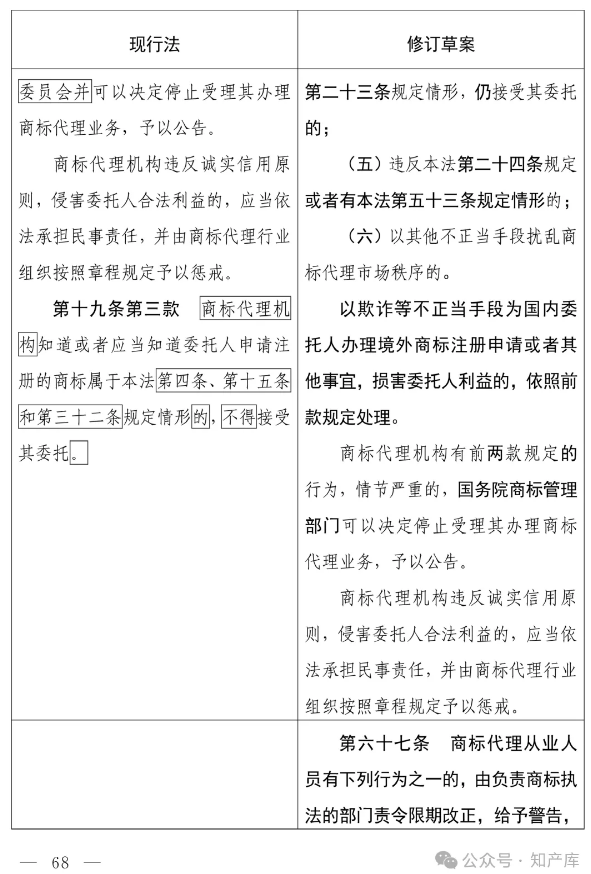
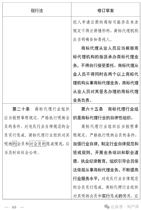
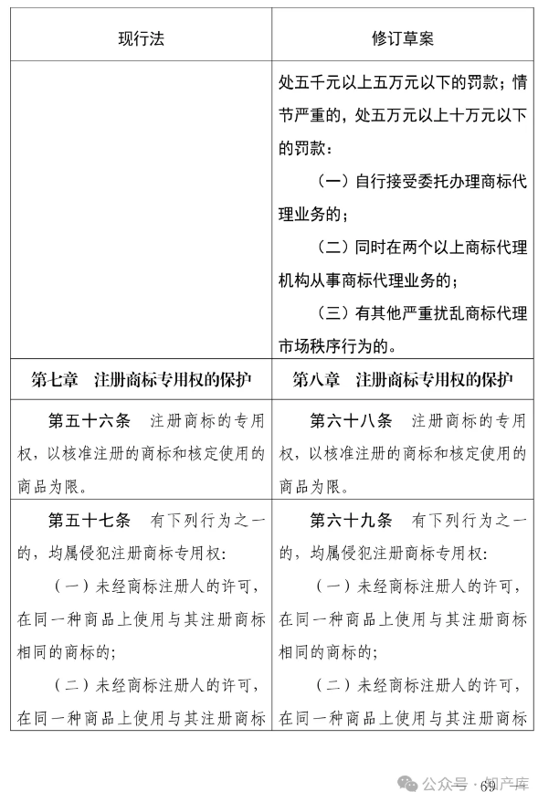
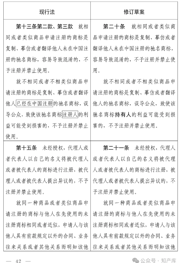
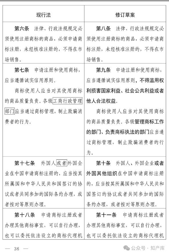
12月27日,全国人大公布《中华人民共和国商标法(修订草案)》征求意见,附修改前后对照表

相关文章
{{ v.title }}
{{ v.description||(cleanHtml(v.content)).substr(0,100)+'···' }}
你可能感兴趣
推荐阅读 更多>
推荐商标

{{ v.name }}

{{ v.cls }}类

立即购买 联系客服